Tabure Tasarımı

Spline, Melt, Path deform binding (WSM)kullanarak bir mini sandelye tasarlıyoruz.

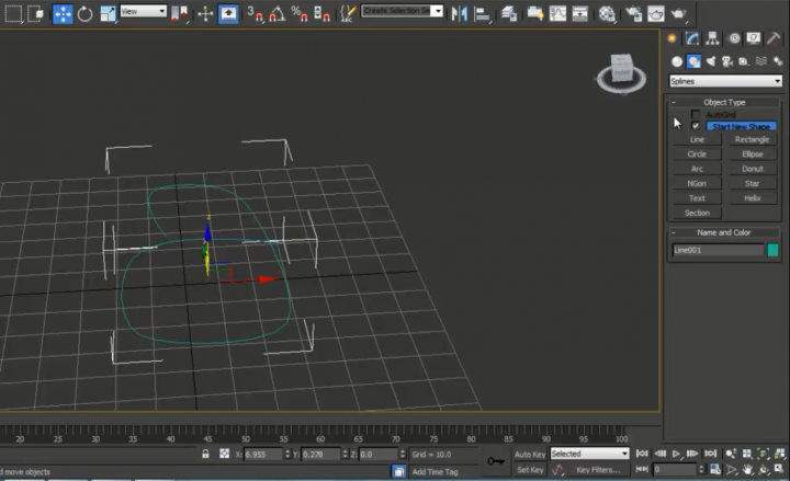
Command panel (Komut paneli) create/ shapes/ line butonuna tıklayarak line üretimini aktif hale getrelim.

Tabure Tasarımı

Tabure Tasarımı

Nesnenin vertex denilen alt bileşenini aktif hale getirerek ;

Tabure Tasarımı

Move komutunu aktif hale getirerek kıvrımlarını yükseklik veriyoruz şekildeki gibi ....

Tabure Tasarımı

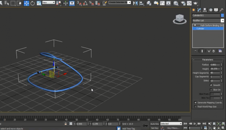
Canlandırma sahnesine bir silindir yerleştirerek height segments e yaklaşık 80 değerini verin. radius değeri 3,5 br yada ölçülü değer için 3,5-4 santimetre olabilir.

Tabure Tasarımı

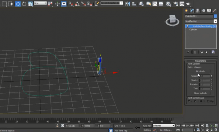
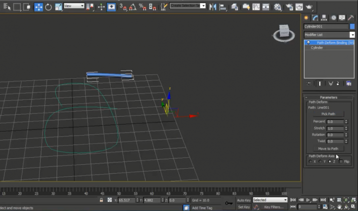
Silindir nesnesi seçili haldeyken modify / modify list kısmına Path deform binding (WSM) komutunu çağırın

farklı bir komut çağırırsanız istenilen işlem haliyle gerçekleşmeyecektir.

Tabure Tasarımı

Silindir nesnesi yine ve hala seçili iken ;)  Path Deform Binding komutunun Modifier List aktif halde kalması gereklidir. Komut panelinin alt kısmında Path Deform Binding komutunun parametrelerini göreceksiniz.

Pick path butonuna tıklayarak aktif halde iken;

Daha önce canlandırma sahnesine çizdiğimiz vertexleriyle oynadığımız nesneye tıklayalım.

Tabure Tasarımı

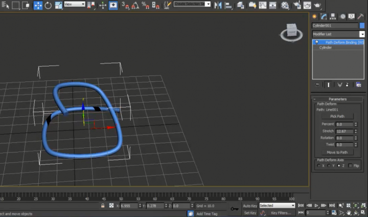
İşlemlerimizin devamında move to path butonuna tıklayarak silindirin konumunun çizgiye kilitlenmesini sağlayın.

Tabure Tasarımı

Resimde görünen yapıya ulaşabilmemiz için Path Deform Binding komutumuz hala aktifken Strech parametresini arttırın. Nihai olarak resimdeki yapı oluşacaktır.

Modifier Listten Clyinder (Silindir) nesnesini seçtiğinizde height (Yükseklik) değerini verdiğinizde aynı etkiyi görebilirsiniz.

Tabure Tasarımı

Aynı şekilde sonradan da olsa silindirin yarı çapını değiştirebilirsiniz. Height segment değerini arttırarak silindirin yüzeyini daha pürüzsüz şekle getirebilirsiniz.

Tabure Tasarımı

Silindir modellemesi bittiğinde nesneniz seçili iken üzerine sağtıklayın ve sağ alttaki transform penceresi kısmında Converto / Convert to Editable Poly kısmını seçin.

Canlandırma sahnesine Extended Primitives / Chamferbox kısmına tılayarak  ve devamında canlandırma sahnesinde üstten görünümde  Chamferbox nesnesini yerleştirin.

Tabure Tasarımı

Perspective görünüme geçerek

Tabure Tasarımı

Canlandırma sahnesinde Chamferbox‘un konumunu resimdeki gibi move komutu ile birlikte silindirin üzerine gelecek şekilde yerleştirin.

Tabure Tasarımı Chamferbox seçili iken Modify kısmında length, width, height, fillet segs. değerlerini 20 yapabilirsiniz.

 Tabure Tasarımı

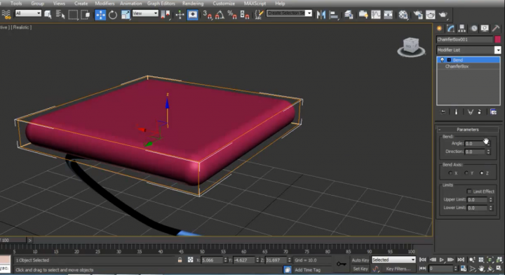
Modify Listten Bend komutunu çağırın.

Bend komutu Modify Listte aktif halde iken Angle değerini 15.5 verin.

Bend Axis sınıfında ise y ekseni aktif halde kalsın ve Chamferbox seçiliiken sağ tıklayarak Convert to / Editable Poly  komutuyla aktif hale getirin.

Tabure Tasarımı  

Modifier Listten Melt komutunu çağırın. Melt komutu aktif iken Amount değerini 7 vererek nesnemize fiziksel olarak erime etkisine maruz bırakarak modelimizin oturak kısmını gerçeğe yakın hale getirebiliriz.

Eğer bu etki bizi tatmin etmediyse

Nesnemizin Gizmosunu Hierarchy kısmından Affect Pivot Only butonuna tıklayın ve Move komutu aktif haldeyken Chamferbox nesnesinin biraz daha üzerine taşıyın.

Bu doğrultuda chamferbox / Modifylist / Melt komutu aktif halde, melt komutunun modify kısmındaki parametreleri içinde bulunan Solidity Sınıfı / Jelly komutunu aktif hale getirin. Devamında ise Spread / %ofmelt:100 ve Melt / Amount değerini 5 vererek nasıl bir sonuç verdiğini izleyin.

 

Yükleniyor...